黨中央、國務院決定,2023年首次開展“國家工程師獎”表彰。共有81名個人獲得“國家卓越工程師”稱號、50個團隊獲得“國家卓越工程師團隊”稱號。
1月19日 ,“國家工程師獎”表彰大會在人民大會堂隆重舉行。81名個人獲頒獎章和證書,50個團隊獲頒獎牌。除了獲獎者和獲獎團隊本身,“國家卓越工程師”獎章也受到大家的廣泛關注,這金光閃閃的獎章,藏著哪些奧秘?代表著哪些具體含義?下面就讓我們來一一解密吧!
“國家卓越工程師”獎章是中華人民共和國工程師領域的最高榮譽勛章,其分量早已超出了黃金本身,獲得這個獎章是根本無法用金錢來衡量的榮譽。
	
 
獎章章體通徑為60mm,材質為銀鍍金,重量約115g。
獎章章體整體是個國徽的形狀,中間則是經典的五角星與天安門元素,象征國家級榮譽。外圍的旗幟寓意獲獎者的模范引領,在黨的領導下,為實現理想永遠奮斗。
獎章正面和背面圖示:
	
 
獎章中的工程技術元素選取的是我國具有代表性的工程技術成果,如高速鐵路、5G、港珠澳大橋、雜交水稻等,象征我國科技創新事業發生的歷史性、整體性、格局性重大變化。
	
 
獎章外緣的光芒象征工程師的卓越功勛和無尚榮譽。
	
 
	
 
“國家卓越工程師”獎章采用了大家都很熟悉的紅黃配色,整個色調端正典雅。
與其它國家勛章相比,“國家卓越工程師”獎章最大的不同就是沒有用到寶石,改用琺瑯工藝使得金飾有鮮艷的色彩,例如徽章的底色和五角星的填充色,色彩絢麗而不夸張,平整但有較高的飽和度和光澤。
作為國家最高級別的榮譽象征,本次獎章在設計過程中,融入了多種不同的中國元素和工藝,“中國制造”匠心獨具。
如果再仔細觀察一下的話,就會發現更多的小細節,例如云雷紋的使用,有著綿延不絕和生生不息之意,也更加形象地展現了科技的發展與進步和人民對美好生活的向往。
	
 
這樣的設計,不僅體現了國家精神和意志,更展現了新時代工程技術領域的新面貌和新形象。
創新之道,唯在得人。我們向“國家卓越工程師”和“國家卓越工程師團隊”致以最高禮贊,就是對自主創新和自立自強的禮贊。
同時,這也是以點帶面、發揮典型示范作用的應有之義——卓越工程師之“卓越”,代表的不只是我國工程技術領域“摘取皇冠上的明珠”的實力,還有“十年磨一劍”的決心、心懷“國之大者”的站位。
讓我們再一次
向“國家卓越工程師”
和“國家卓越工程師團隊”
致敬!
也向千千萬萬奮戰在一線的
廣大工程技術人員
致敬!
	一、國家卓越工程師(81人)
(按姓氏筆畫排序)
 
	
 
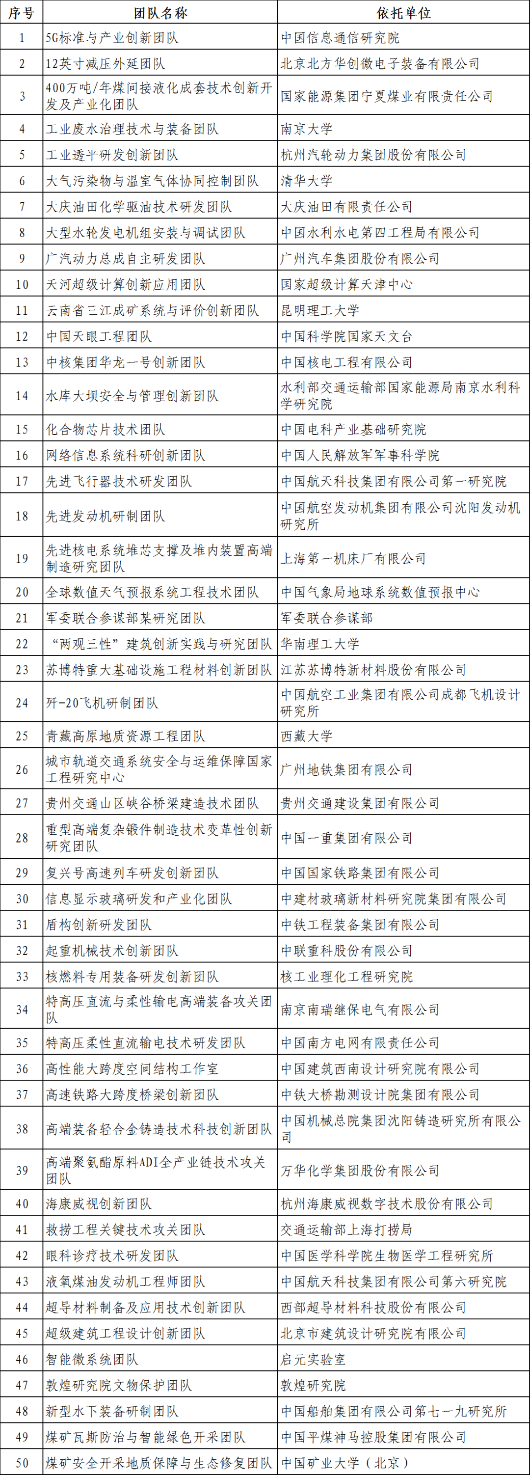
	二、國家卓越工程師團隊(50個)
 (按團隊名稱首字筆畫排序)
 
	